![]() |
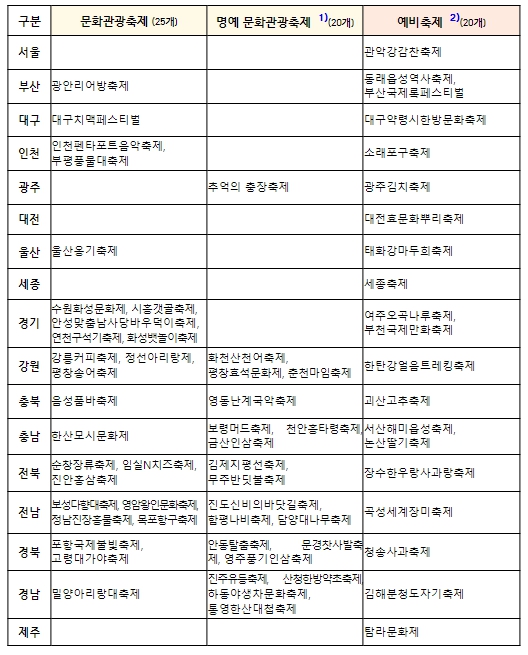
| ▲ ’24~’25년 문화관광축제 및 예비축제 목록 |
[뉴스서치] 문화체육관광부는 가정의 달을 맞이해 지역축제가 집중적으로 개최됨에 따라 문체부가 지정한 문화관광축제의 먹거리 등 수용태세 점검을 강화한다. 기존 연중 현장 평가에 더해 평가 항목을 세분화하고 평가자 범위를 공공·민간 합동으로 확대한다. 먹거리 가격관리를 근본적으로 해결하도록 지자체를 대상으로 컨설팅사업을 추진하고, 우리 국민들이 축제장을 들르기 전 대표 메뉴와 가격을 확인할 수 있도록 지난해 새롭게 도입한 ‘축제 먹거리 알리오’ 캠페인을 확대·내실화한다.
축제장 먹거리·교통 등 수용태세 집중점검, 미흡 시 문화관광축제 지정 제외
문체부는 한국관광공사, 학계·현장 전문가로 축제 평가위원이자 민관 합동 점검단을 구성해 5월에 열리는 15개 문화관광축제 현장을 직접 찾아간다. 축제 먹거리 가격과 음식 제공량이 합리적인지, 인근 기존 상권과의 연계를 활성화해 축제장 주변 비인가 노점 난립에 대처 가능한지 여부 등을 확인한다.
해당 점검 결과는 문체부 지정 문화관광축제와 예비축제 평가점수, 2024년 최우수 문화관광축제(장관상) 선정 과정에 반영한다. ‘문화관광축제 평가 및 지정 편람’도 개정해 바가지요금으로 인한 고객 불만 등이 다수 발생한 축제는 평가에서 감점하고, 가격관리·통제 역할이 미흡한 축제는 차기 문화관광축제 지정에서 제외한다.
‘대한민국 구석구석’ 축제 통합페이지에서 대표 먹거리와 가격 정보 사전 공개
축제장 가격 점검과 더불어 대한민국 구석구석 축제 통합페이지에서 축제별 대표 먹거리와 가격 정보를 사전에 공개하는 ‘축제 먹거리 알리오’ 캠페인도 확대한다. 담양대나무축제의 죽순부추전(15,000원, 250g)과 죽순회무침(20,000원, 300g), 춘천마임축제의 마임 막걸리(7,000원)와 마임 맥주(3,000원) 등 5월 문화관광축제 대표 먹거리와 가격 정보도 축제 통합페이지와 각 축제 누리집에서 확인할 수 있다.
’23년에는 문화관광축제 86개 중 74개(86%)가 ‘축제 먹거리 알리오’ 캠페인에 참여했으며, 올해는 그 외 지역축제들까지 적극적으로 참여하도록 독려해 관람객들의 이용 편의를 높일 계획이다. 지난 4월 26일 중앙지방정책협의회와 4월 30일 시도관광국장회의를 통해 전국 광역·기초 지방자치단체를 대상으로 ‘축제 먹거리 알리오’ 캠페인 참여 협조를 요청한 바 있다. 먹거리 가격 사전 공개에 참여하지 않으면 문체부 축제 지원 사업에 지원할 수 없다.
바가지요금 근본 해결 위한 ‘착한가격’ 대표 먹거리 개발·유통 지원
바가지요금 문제를 근본적으로 해결하기 위한 지원사업들도 추진한다. 올해 신규사업으로 축제별 특성에 맞는 ‘착한가격’ 대표 먹거리를 개발·유통할 수 있도록 민간 기업과의 협업 사업을 지원해 축제 홍보 효과와 재정 자립도를 높인다. ’23년 금산세계인삼축제(명예 문화관광축제)와 더본코리아, 올해 3월 논산딸기축제(문체부 예비축제)와 성심당 미니 딸기시루 협업처럼 축제의 매력도와 수익성을 동시에 높이는 성공사례를 지속적으로 발굴할 계획이다.
문체부 박종택 국장은 “사계절의 능동적인 변화와 각 지역의 특색 있는 문화를 담은 우수한 지역축제들이 많다. 문화관광축제는 물론, 많은 지역축제들이 적극적으로 ‘축제 먹거리 알리오’ 캠페인에 참여하고 수용태세 개선을 위해 노력할 수 있도록 체감도 높은 축제 지원정책을 지속 추진하겠다.”라고 밝혔다.
[저작권자ⓒ 뉴스써치. 무단전재-재배포 금지]









































